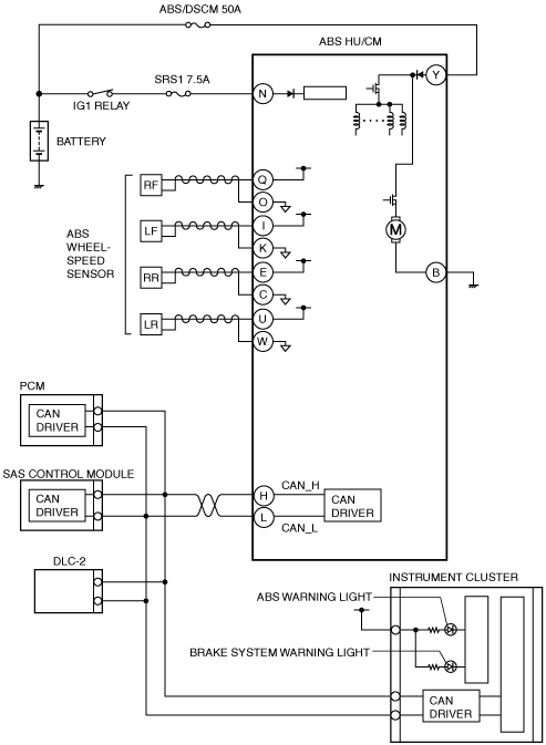
SYSTEM WIRING DIAGRAM [ANTILOCK BRAKE SYSTEM (ABS)]


id040308806400

am3zzw00015921